客服熱線:0371-56079958 環球破碎機網在線客服在線客服

計劃砂石骨料產能達5000萬噸,提升其收入與利潤!祁連山擬對旗下7家子公司合計增資17.3億

2022-05-18來源:環球破碎機網

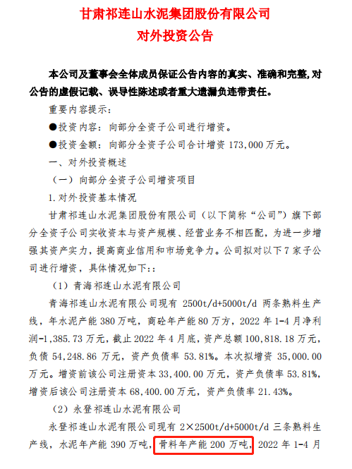
   獲悉,近日,祁連山(600720)發布公告,公司旗下部分全資子公司實收資本與資產規模、經營業務不相匹配,為進一步增強其資產實力,提高商業信用和市場競爭力。公司擬對以下7家子公司進行增資,其中增資公司中永登祁連山水泥有限公司現有骨料年產能200萬噸,成縣祁連山水泥有限公司現有骨料年產能120萬噸。目前祁連山水泥集團有岷縣隨固溝砂巖骨料項目以及平涼年產240萬噸骨料生產線2個在建工程。

 
  從甘肅祁連山水泥集團股份有限公司2021年年度報告中了解,2021年,骨料營業收入超4700萬,比上年增長59.25%;毛利率為35.43%,比上年增加 5.60 個百分點。2021年祁連山水泥集團生產骨料 177.75 萬噸,對外銷售 136.79 萬噸,合并范圍內公司間銷售 40.96 萬噸,產銷量同比增加。根據祁連山水泥集團公司發展戰略表示未來骨料產能規模目標達5000萬噸,通過減量產能置換方式使得骨料主營業務收入比例及利潤貢獻率不斷提高。
 
 
  公司擬對以下7家子公司進行增資,具體情況如下:
 
 
  (1)青海祁連山水泥有限公司:青海祁連山水泥有限公司現有2500t/d+5000t/d兩條熟料生產線,年水泥產能380萬噸,商砼年產能80萬方,2022年1-4月凈利潤-1,385.73萬元,截止2022年4月底,資產總額100,818.18萬元,負債54,248.86萬元,資產負債率53.81%。本次擬增資35,000.00萬元。增資前該公司注冊資本33,400.00萬元,資產負債率53.81%,增資后該公司注冊資本68,400.00萬元,資產負債率21.43%。
 
  (2)永登祁連山水泥有限公司:永登祁連山水泥有限公司現有2×2500t/d+5000t/d三條熟料生產線,水泥年產能390萬噸,骨料年產能200萬噸,2022年1-4月凈利潤-1,538.92萬元,截止2022年4月底,資產總額133,113.21萬元,負債57,489.42萬元,資產負債率43.19%。本次擬增資29,000.00萬元。增資前該公司注冊資本52,009.57萬元,資產負債率43.19%,增資后該公司注冊資本81,009.57萬元,資產負債率30.07%。
 
  (3)成縣祁連山水泥有限公司:成縣祁連山水泥有限公司現有3000t/d+5000t/d兩條熟料生產線,水泥年產能360萬噸,骨料年產能120萬噸,商砼年產能80萬方,2022年1-4月凈利潤5,591.57萬元,截止2022年4月底,資產總額101,940.10萬元,負債41,905.88萬元,資產負債率41.11%。本次擬增資29,000.00萬元。增資前該公司注冊資本42,798.68萬元,資產負債率41.11%,增資后該公司注冊資本71,798.68萬元,資產負債率27.87%。
 
  (4)古浪祁連山水泥有限公司:古浪祁連山水泥有限公司現有5000t/d熟料生產線,水泥年產能220萬噸,2022年1-4月凈利潤1,537.50萬元,截止2022年4月底,資產總額59,038.05萬元,負債22,492.40萬元,資產負債率38.10%。本次擬增資25,000.00萬元。增資前該公司注冊資本29,400.00萬元,資產負債率38.10%,增資后該公司注冊資本54,400.00萬元,資產負債率24.52%。
 
  (5)漳縣祁連山水泥有限公司:漳縣祁連山水泥有限公司現有3000t/d+5000t/d兩條熟料生產線,水泥年產能320萬噸,2022年1-4月凈利潤2,420.52萬元,截止2022年4月底,資產總額75,296.94萬元,負債27,772.74萬元,資產負債率36.88%。本次擬增資24,000.00萬元。增資前該公司注冊資本32,400.00萬元,資產負債率36.88%,增資后該公司注冊資本56,400.00萬元,資產負債率27.97%。
 
  (6)甘谷祁連山水泥有限公司:甘谷祁連山水泥有限公司現有3000t/d熟料生產線,水泥年產能110萬噸,商砼年產能80萬方,2022年1-4月凈利潤721萬元,截止2022年4月底,資產總額34,713.23萬元,負債10,594.00萬元,資產負債率30.52%。本次擬增資11,000.00萬元。增資前該公司注冊資本16,280.09萬元,資產負債率30.52%,增資后該公司注冊資本27,280.09萬元,資產負債率22.33%。
 
  (7)甘肅祁連山水泥集團有限公司(以該公司成功設立為前提)以土地、房屋等非貨幣資產對成立后的甘肅祁連山水泥集團有限公司增資20,000.00萬元(注冊資本由100,000.00萬元增至120,000.00萬元)對上述7家子公司增資后,能優化提升其資本結構,競爭優勢更加突出。
 
  原文如下:
 
 
 從甘肅祁連山水泥集團股份有限公司2021年年度報告中了解,2021年,全年實現營業收入76.7億元,營業收入較上年下降 1.78%,利潤總額12.1億元,經營活動凈現金流14.5億元,基本每股收益1.2206元。其中,骨料營業收入超4700萬,比上年增長59.25%;毛利率為35.43%,比上年增加 5.60 個百分點。
 
  2021年甘肅祁連山水泥集團股份有限公司主要產品除熟料、骨料銷量同比增加外,主要產品水泥、商品混凝土的產銷量同比均有所下降;隨著成縣生產線、平涼新建生產線的投產,本年生產骨料 177.75 萬噸,對外銷售 136.79 萬噸,合并范圍內公司間銷售 40.96 萬噸,產銷量同比增加。
 
  目前祁連山水泥集團有岷縣隨固溝砂巖礦骨料項目以及平涼年產240萬噸骨料生產線2個在建工程。
 
  公司發展戰略
 
  1.產業規模組合提高
 
  通過區域板塊整合、產能置換、并購重組、委托經營、租賃托管、代理銷售等多種方式使得公司產能規模達到“452”目標。即:控制水泥產能 4000萬噸;骨料5000萬噸;商品混凝土2000萬方;危廢及城市垃圾協同處置及水泥制品100萬噸(方)。
 
  2.經營業績穩定增長
 
  資產總規模180億元,主營業務收入超過110億元,實現利潤總額20億元左右,年均增長率保持 5%以上,資產負債率控制在 50%以內,實現國有資產保值增值。成本控制達到領先,盈利能力持續增強,業績水平穩步提高,綜合運營指標達到行業先進水平。
 
  3.產業產品結構明顯優化
 
  通過減量產能置換方式使得公司5000t/d 噸級生產線比例達到 50%以上,骨料及商砼占主營業務收入比例及利潤貢獻率不斷提高。
 
  4.技術創新能力顯著增強
 
  積極推進智能工廠建設,以“新二代水泥裝備和技術”加速改進改造現有生產線。技術改造 與技術創新投入每年不低于銷售收入的 3%。國家級綠色工廠占比達 40%,國家級綠色礦山比例達到 50%。建設 2-3 家祁連山水泥和商砼的智能制造示范線工廠,打造 1-2 家祁連山數字礦山。
 
  5.綠色發展取得成效
 
  堅守“零工亡”和“零處罰”兩條基本底線,遏制重傷以上安全事故,力爭水泥子公司全部達到安全標準化一級企業。逐步構建完整的環保管理體系,以2020年污染物噸熟料排放量為基數,水泥熟料 NOX 排放量(%)下降 2.4%,噸水泥熟料SO2排放量(%)下降 0.35%,實現安全環保治理體系和治理能力現代化。
 
  

責任編輯:王子祺
環球破碎機網版權與免責聲明:(點擊查看)
向本網編輯提供資訊線索 熱線:0371-56079958 E-mail:ycrusher@126.com
返回環球破碎機網首頁
熱度排行
Ycrusher.com 環球破碎機網 Copyright © 2007-
設為首頁 | 加入收藏 | 廣告合作 | 聯系方式 | 關于我們 | 服務項目 | 網站導航 | 網站建設 | 加盟會員 | 友情鏈接 | 申請鏈接
業務聯系:(總機)0371-56079958 郵箱: 本站法律顧問:河南光法律師事務所
客服QQ:環球破碎機網客服:2242538890 2233515786 280327213 技術:環球破碎機網技術支持:497398702 MSN:
軟件著作權:2016SR275876 豫ICP備11007950號 增值電信業務經營許可證:豫B2-20190850 軟件著作權:2016SR275876

豫公網安備 41010502002251號


掃破碎機網微信公眾號-閱讀行業最新資訊