客服熱線:0371-56079958 環球破碎機網在線客服在線客服

能耗雙控升級!19省市“錯峰用電”措施一覽!

2021-09-28來源:環球破碎機網

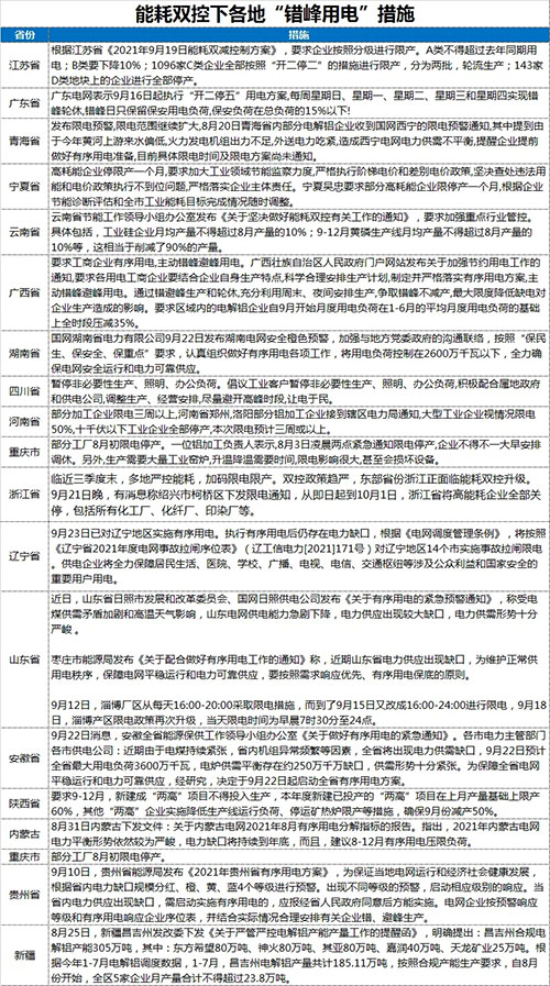
   近日,發改委在例行新聞發布會上對9個能耗升高省區重點點名,分別是青海、寧夏、廣西、廣東、福建、新疆、云南、陜西、江蘇,9地上半年能耗強度同比不降反升。此外,還有10個省份的能耗降低率未達到進度要求,全國節能形勢十分嚴峻。相關文件下發后,多省積極落實中央政策,隨著“能耗雙控”在多地升級,從限電的力度及范圍來看,高耗能、高排放企業節能減排刻不容緩,不少地區直接限產、限電,甚至停產,其中廣東、江蘇尤為嚴重,具體匯總如下:

 
 
 
資料來源:國家發改委,中金公司研究部
 
  煤價高位運行、電煤緊缺,東北地區出現用電供需緊張局面。9月23日以來,東北多地發布限電通知,通知稱,若電力緊張情況沒有緩解,限電工作可能會持續。
 
  記者9月26日聯系了國家電網客服工作人員,對方表示,實際上,東北地區已經首先對非居民執行了有序用電,但是在執行后仍存在電力缺口,才采取了對居民限電的措施。電力供需緊張情況緩解后,會優先恢復居民用電,但目前時間未知。
 
  東北為何要限制居民用電?
 
  事實上,限電并非僅在東北地區執行,全國多地都在執行限電工作。今年以來,受煤炭價格大幅上漲且持續高位運行影響,國內電力面臨供需緊張局面。不過,在南方一些省份,限電目前僅發生在部分工廠,東北為何要限制居民用電?
 
  東北某地電網工作人員表示,由于東北整體上工業類型、數量相對少,大部分變電站和電廠都是民用多一些,和南方的情況有區別。
 
  國家電網客服工作人員確認了這一說法,她表示,這次確實限制了居民用電,主要是因為東北地區已經首先對非居民執行有序用電,但是在執行后仍存在電力缺口,目前整個電網有崩潰的危險。為了不擴大停電范圍,造成大面積停電,才采取了對居民限電的措施。她表示,電力供需緊張情況緩解后,會優先恢復居民用電。
 
  入冬前,限電會結束嗎?
 
  東北某地電網工作人員也對記者表示,他們也要等通知,目前沒法確定具體日期。但她個人推測,應該不會太久,“畢竟東北冬天比較冷,還有地方是電采暖。”
 
  國家電網客服也無法給出期限,但表示根據供電公司的答復,在能滿足正常用電需求的情況下,會立即組織人員恢復供電,確保居民生活、農業生產還有重點客戶用電,“如果能符合條件,居民用電肯定是會第一時間恢復的。”
 
  遼寧要求保證有序用電避免拉閘限電
 
  9月26日,遼寧召開電力保障工作會議。會議指出,7月份以來,由于發電能力大幅下降,遼寧省電力短缺。9月23日至25日,電力供應缺口進一步增加至嚴重級別。為防止全電網崩潰,東北電網調度部門依照有關預案,直接下達指令執行“電網事故拉閘限電”,用電影響范圍擴大到居民和非實施有序用電措施企業。
 
  會議要求:
 
  ①遼寧省工信廳要保證有序用電實施到位,最大可能避免出現拉閘限電情況。
 
  ②各地方電力運行主管部門避免拉閘限電涉及安全生產、民生和重要用戶。
 
  ③電網公司要延長有序用電負荷缺口預測時間和預警等級發布時間,擴大告知范圍,便于用戶提前安排用電計劃。
 
  ④發電企業要增加用電高峰時段發電能力。
 
  據吉林市新北水務有限公司微信公眾號消息,吉林市新北水務有限公司9月26日發布公告:按照國家電網要求,將執行東北電管局和吉林省能源局有關有序用電的精神,不定期、不定時、無計劃、無通知停電限電,此種情況將持續到2022年3月份,停電、停水變為常態,因此會導致九站泵站斷電而無法正常供水,近期會經常出現因停電導致的停水現象,望用水單位及居民及時做好儲水準備,隨手關閉水龍頭,不便之處,敬請諒解!
 
  據“吉林發布”微信公眾號消息,近期電煤短缺、供電緊張,吉林省委、省政府高度重視,省委書記景俊海,省委副書記、省長韓俊多次批示、提出要求。按照國務院部署,落實國家發改委能源保供視頻會議和東北地區發電采暖用煤銜接會議要求,全省保電煤供應保溫暖過冬保工業運行視頻調度會議召開,省委常委、常務副省長吳靖平在會上強調,要全力保障基本民生用電需求,最大可能避免出現拉閘限電情況。電網公司要科學精準調度,確需停電限電,要提前告知居民做好準備,引導企業單位避峰錯峰用電。
 
  全國多地對高耗能企業限電 限電蔓延10余省
 
  “山東現在煙臺、淄博兩地(的高耗能企業)已經停電了,也不知道什么時候會到我們這里。”山東濰坊聚集了大批高耗能重工業,尤其以柴油發動機聞名,有當地廠家這樣擔心。
 
  不僅在山東一些地方,近日,江蘇、湖南、浙江、廣東、云南等10余省份“能耗雙控”下相繼出現了一些限電現象。
 
  截至9月24日晚,GDP排名前四的省份中,山東省煙臺、淄博,江蘇省徐州、淮安、連云港、鹽城、泰州、無錫、蘇州;浙江紹興,廣東東莞、佛山、汕頭、揭陽等城市目前已確認有企業接到“停電限產”通知,涉及化纖、水泥、紡織、印刷、冶金、石化、光伏、電鍍等多個高能耗行業。
 
  突如其來的限電措施下,讓一些企業措手不及,有的已臨時限產或臨時停產,廣東揭陽有企業每周“開一停六”。同時也有企業已開始劍走偏鋒地“自救“。
 
  突如其來的限電措施下,讓一些企業措手不及,有的已臨時限產或臨時停產,廣東揭陽有企業每周“開一停六”。同時也有企業已開始劍走偏鋒地“自救“。同樣在濰坊,記者自當地多家柴油發電機制造廠廠家口中得知,自9月份以來,來自外地的發電機訂單明顯增多。其中一位廠家表示,9月24日下的訂單排隊3天后才能做出來發貨,而原本都是有現貨的。這位廠家不忘催促記者下單,“買要趁早,說不定我們濰坊哪天電也停了就買不到了。”
 
  據國家能源局消息,9月18日,國家能源局發布1-8月份全國電力工業統計數據。截至8月底,全國發電裝機容量22.8億千瓦,同比增長9.5%。其中,風電裝機容量約3.0億千瓦,同比增長33.8%。太陽能發電裝機容量約2.8億千瓦,同比增長24.6%。
 
  1-8月份,全國發電設備累計平均利用2560小時,比上年同期增加112小時。其中,核電5219小時,比上年同期增加338小時;風電1500小時,比上年同期增加83小時。
 
  9月14日,國家能源局發布8月份全社會用電量等數據。
 
  8月份,我國經濟持續穩定恢復,全社會用電量持續增長,達到7607億千瓦時,同比增長3.6%,兩年平均增長6.0%。分產業看,第一產業用電量107億千瓦時,同比增長13.7%;第二產業用電量4851億千瓦時,同比增長0.6%;第三產業用電量1400億千瓦時,同比增長6.2%;城鄉居民生活用電量1249億千瓦時,同比增長12.5%。
 
  1-8月,全社會用電量累計54704億千瓦時,同比增長13.8%。分產業看,第一產業用電量660億千瓦時,同比增長19.3%;第二產業用電量36529億千瓦時,同比增長13.1%;第三產業用電量9533億千瓦時,同比增長21.9%;城鄉居民生活用電量7982億千瓦時,同比增長7.5%。
 
  中國工程院院士杜祥琬:低碳不是簡單地拉閘限電
 
  作為2021中關村論壇的平行論壇之一,9月26日,“智能+能源論壇”在中關村自主創新中心示范區舉辦。論壇上,中國工程院院士杜祥琬表示,實現“雙碳”目標是一個復雜的系統工程,也是一個科學的轉型過程。“政策性很強,需要把握好節奏,積極且穩妥地發展,既要防止一刀切簡單化,比如以為簡單地拉閘限電就是低碳,同時也要防止轉型不力帶來的落后和無效投資。”
 
  杜祥琬說,碳達峰是產業結構優化和技術進步導致的碳強度逐步降低實現的達峰,不是攀高峰,而是瞄準碳中和的達峰。而碳中和是我們國家經濟社會發展的新引擎,是開創一條具備成本效益、經濟效益和社會效益的路徑。
 
  中國能源負荷在東部,我們如何解決?杜祥琬提到一種思路:分布式與集合式相結合,身邊取和遠方來結合,強化分布式與集中式,提高中東部地區的能源自給率。
 
  “我國東部有很多地方需要能源,但是沒有資源,沒有資源就是沒有煤、油、氣。同時我們發現不了自己身邊豐富的非化石資源。所以有時候我們需要到自己身邊取資源,這樣就可以實現自產自銷,如果與儲能技術相結合,就可以培養一大批產消者,比如‘BIPV’就是將建筑和光伏結合起來,自己用電的同時還可以發電,進而緩解對大電網的沖擊。”杜祥琬說。
 
  杜祥琬所參與的專家組也做了一些計算。“中東部地區從自己身邊取一度電,比‘西電東送’更便宜。電力負荷重的地區,應該把‘身邊來’和‘遠方來’相結合。”
 
  深觀察|多地拉閘限電,“能耗雙控”不背這個鍋
 
  針對東北地區居民反映的限電一事,9月26日,國家電網客服工作人員回復稱,實際上,東北地區已經首先對非居民執行了有序用電,但是在執行后仍存在電力缺口,目前整個電網有崩潰的危險,才采取了對居民限電的措施。
 
  而事實上,最近一段時期,從企業用電到居民用電,從南方到北方,全國多地拉閘限電背后,都傳遞出了一個共性——為配合地區“能耗雙控”要求。
 
  如前不久,多家上市公司發布公告稱:為配合地區“能耗雙控”要求,將削減水泥、電石、電解鋁、螺紋鋼等工業原材料產能。受供給減少影響,多種工業品價格不同程度上漲,有的甚至周內漲幅超40%。
 
  “能耗雙控”該為拉閘限電背鍋嗎
 
  六年前,中央提出的“能耗雙控”目標,是通過控制能源消耗強度和控制能源消耗總量,提高單位GDP能源利用效率,促進經濟提質增效、綠色發展,保障國家能源安全等。
 
  在過去的五年里,各地的“能耗雙控”任務執行得一直比較順利。然而,為何到了2021年上半年,部分地區能耗強度不降反升?甚至其中9省區被國家發改委列為一級預警地區,進而多地突然需要通過行政式的拉閘限電運動,來完成能耗目標?
 
  顯然,中央的“能耗雙控”的目標和任務是既定的,并沒有出現標準更改和提高等現象。多地突然需要通過“拉閘限電”完成“能耗雙控”目標,暴露出了在過去幾年來,部分地區在執行中,存在明顯的打折扣問題。
 
  部分地區在落實“能耗雙控”目標上工作做的不扎實,一旦遭遇供電側與售電側中存在的失配和錯位風險、電價市場化改革行至半途等問題,最終在“能耗雙控”硬約束下,各地就只能采取拉閘限電等行政手段應對。
 
  當然,出現行政式拉閘限電運動,也與“煤電頂牛”這一多年來的頑疾有關。當前,我國煤炭價格基本實現了市場化定價,而電價方面還主要以政府指導價為主。
 
  電價未能完全實現市場定價,源自電力領域輸配售電側改革,長期以來未能實現有效突破。而“市場煤”與“限價電”長期并存,導致煤價一上漲,發電企業難以正常實現價格傳導,最終影響了發電企業積極性。
 
  同時,由于我國的電力結構中火力發電占比較高,風能、太陽能、潮汐能、水電能等綠色能源行業在成本和技術等方面的約束,暫時難以對火電產生強替代效應。
 
  因此,一旦在“能控雙控”目標下,各地清理整頓煤等,影響電煤供給,為緩解電力短缺問題就只能通過拉閘限電等行政手段加以緩解,從而扭曲要素資源的市場價格,導致市場資源錯配,進一步放大經濟社會損失。
 
  用市場化方式化解運動式限電
 
  那么當前,要避免運動式拉閘限電,保障企業和居民的正常合理用電需求,需要從哪些地方著手呢?
 
  首先,需要在目前完善居民和企業實行階梯電價的同時,適度放松電價的政府指導價,基于拉姆齊定價法則,對高能耗、高排放等企業實現懲罰性邊際電價,以通過價格倒逼企業節能減排和升級轉型。
 
  其次,要加快推進碳排放市場交易。目前,主要以碳排放權交易的廣州期貨交易所已經成立,而且目前碳排放交易在技術上、制度上已經不存在障礙。盡快上馬碳排放交易產品,在為企業分配月度、季度和年碳排放額度后,要求企業只有從市場購買到碳排放權才能獲得用電資格,顯得迫在眉睫。
 
  再次,還需要完善中央專項轉移支付與強化地方“能耗雙控”的績效責任,雙管齊下緩解部分地方“懶政”。
 
  近年來財稅體制改革,尤其是營改增和土地出讓金轉為稅務部門代征等后,中央與地方的財事權出現了新的特征。部分地方政府自主財力受到了一定程度的限制,便在高排放、高能耗、高污染等項目采取變相放縱的做法,以通過做大地方財政收入總量,增加地方財力。
 
  因此,要防范地方政府的“懶政”行為,需要適度完善中央專項轉移支付的力度和規模,以緩解地方政府財力自主不足現象。抑或適度調整中央地方財事權分配,將諸如教育、公共衛生等列為中央事權,通過中央地方在事權方面的平衡,緩解地方財政壓力。
 
  總之,當前部分省區市出現限電、停產等問題,暴露了我國電力體制方面售電側改革相對滯后的問題;同時,在提出碳中和、碳達峰和“能耗雙控”等目標任務之際,與之對應的碳權現貨、期貨市場不完善,未能真正給“能耗雙控”開山劈路,為其提供有效的市場化自治渠道和工具。
 
  為此,開前門堵后門,預防運動式命令式拉閘限電,需要的是加快完善電力體制改革和推進碳權市場建設,用市場化方式推進碳中和、碳達峰和能耗雙控。

責任編輯:王子祺
環球破碎機網版權與免責聲明:(點擊查看)
向本網編輯提供資訊線索 熱線:0371-56079958 E-mail:ycrusher@126.com
返回環球破碎機網首頁
熱度排行
Ycrusher.com 環球破碎機網 Copyright © 2007-
設為首頁 | 加入收藏 | 廣告合作 | 聯系方式 | 關于我們 | 服務項目 | 網站導航 | 網站建設 | 加盟會員 | 友情鏈接 | 申請鏈接
業務聯系:(總機)0371-56079958 郵箱: 本站法律顧問:河南光法律師事務所
客服QQ:環球破碎機網客服:2242538890 2233515786 280327213 技術:環球破碎機網技術支持:497398702 MSN:
軟件著作權:2016SR275876 豫ICP備11007950號 增值電信業務經營許可證:豫B2-20190850 軟件著作權:2016SR275876

豫公網安備 41010502002251號


掃破碎機網微信公眾號-閱讀行業最新資訊